Pular para o conteúdo
Português - Brasil
Mostrar submenu para traduções
Abrir navegação principal
Fechar navegação principal
Português - Brasil
Mostrar submenu para traduções
Nosso contato
Nosso contato
Como podemos ajudá-lo?
Não há sugestões porque o campo de pesquisa está em branco.
Centro de ajuda
Suporte
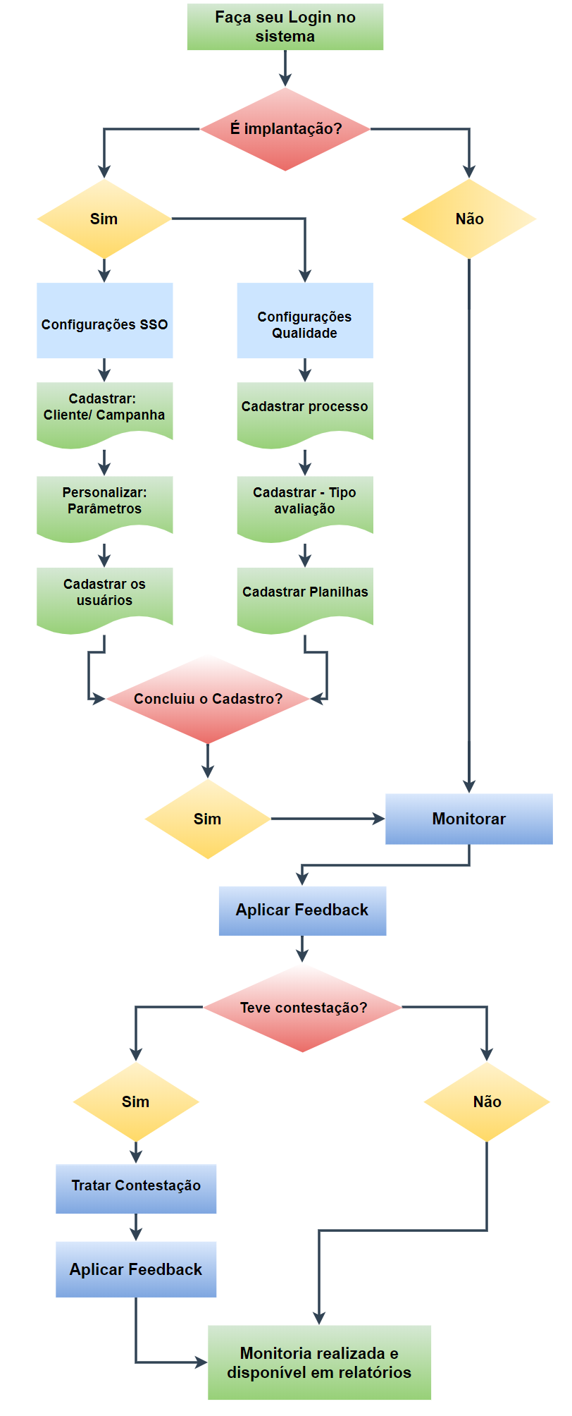
Trilha de Navegação por Usuário
Trilha - Principais Ações